股票代码688289

导航栏

新闻检索

来自南极科学考察队的问候,请查收!

2020-12-30 14:25


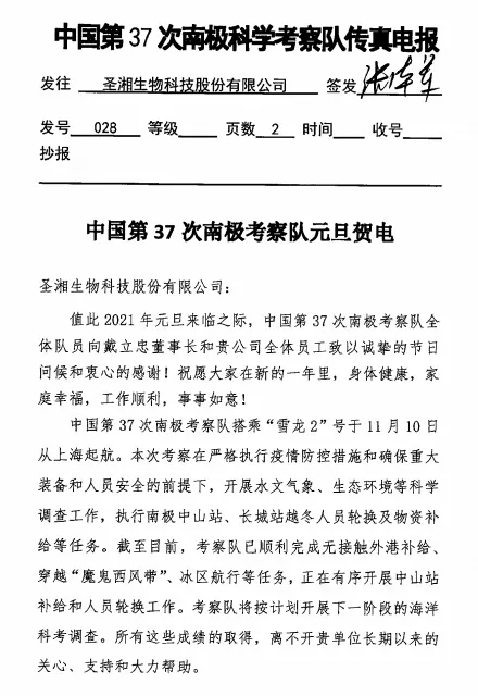
12月29日,BB贝博艾弗森生物收到了中国第37次南极科学考察队发来的元旦贺电。贺电提到,值此2021年元旦来临之际,中国第37次南极科学考察队全体队员向戴立忠董事长和贵公司全体员工致以诚挚的节日问候和衷心的感谢。此次南极科学考察成绩的取得,离不开贵单位长期以来的关心、支持和大力帮助。



据了解,11月6日,BB贝博艾弗森生物向中国极地研究中心、中国第37次南极科学考察队捐赠了2套iPonatic快速核酸检测仪,并于11月10日随“雪龙2”号一起出征南极,助力南极科学考察及新冠疫情防控。






助力中国极地科考事业




使命担当,义不容辞



祝中国第37次南极科学考察队


早日凯旋!